Architect Coordination – “The Wall Section That Didn’t Exist”
Project: Multi-story mixed-use building
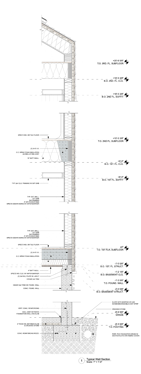
Challenge: The architectural drawings specified a wall section that was shallower than required for structural framing.
Technical Issue:
- The structural model indicated that full lateral loads required a thicker wall cavity to properly anchor the framing.
- If built per the architectural drawings, the wall would have created clearance issues and compromised the lateral load path.
Solution & Workflow:
- Compared architectural sections to the structural model in 3D.
- Highlighted discrepancies in the model and prepared annotated visuals.
- Shared a clear summary with the architect outlining why the wall depth needed adjustment.
Outcome: The architect revised the wall section prior to construction. No field conflicts occurred, and the project stayed on schedule.
Engineering Lesson: Always validate architectural assumptions against your structural model. Small dimensional mismatches can create drift, clearance, or lateral capacity problems.
Contractor Coordination – “The Footing That Wasn’t There”
Project: Addition to an existing building
Challenge: As-built field conditions differed from the original drawings—the footing dimensions and elevations were not as expected.
Technical Issue:
- The foundation was modeled for specific bearing conditions. Deviations in size or elevation could affect load transfer, differential settlement, and constructability.
Solution & Workflow:
- Verified field conditions with photographs and measurements.
- Updated the structural model to reflect the true footing geometry.
- Communicated the changes clearly and urgently to the contractor with annotated documentation.
Outcome: Revised design was issued promptly, avoiding delays. The project proceeded without compromising structural integrity.
Engineering Lesson: Field verification is critical. Models must reflect reality, and rapid, clear communication prevents cascading errors.
Owner Coordination – “When the Floor Can’t Take It”
Project: Renovation of a podium slab for equipment delivery
Challenge: The owner assumed the existing slab could accommodate heavy delivery equipment. The structural model indicated that concentrated loads could overstress the slab.
Technical Issue:
- The slab was adequate for standard design loads but not for point loads from delivery wheels.
- Potential risks included localized overstress and excessive deflection.
Solution & Workflow:
- Modeled the slab with applied delivery loads in RISA-3D.
- Evaluated deflection and stress to understand vulnerable areas.
- Recommended placing steel plates on the slab to distribute the load and increase stiffness.
- Presented the solution to the owner purely as a cost item, without needing approval for the engineering rationale.
Outcome: Owner approved the expense for the steel plates. Equipment delivery proceeded safely, and the slab remained protected.
Engineering Lesson: Engineers often need to provide safe, practical solutions that meet project constraints. Modeling helps quantify the problem and evaluate options, even when the owner only approves cost, not methodology.
Conclusion
Across every case, the pattern is clear: models and calculations only matter if the right people understand the risks and assumptions.
- Validate architectural assumptions against your model.
- Verify field conditions before issuing designs. (when possible
- Translate structural effects into actionable, practical solutions for stakeholders.
Engineering Takeaway: Technical rigor combined with deliberate communication prevents surprises, protects structures, and keeps projects on schedule. Anticipate assumptions, verify reality, and make invisible forces visible.

